股票与债券的区别:发行主体与风险解析
股票和债券这两个东西嘞,说白了就是两种不一样的投资方法,你要搞清楚它俩的区别,那就好比要分清楚萝卜和白菜,虽然都是菜,但完全不一样的嘛!
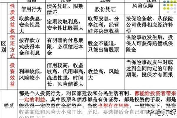
首先嘞,股票是啥呢?就是那些上市公司嘞,它们为了要钱搞项目,就把股票卖给大家,你买了股票,就成了人家公司的股东了。公司赚了钱,你就能分点红,嘿,当然了,要是公司亏了,那你这股票也跟着倒霉,赔个血本无归也是可能的呢。股票可是在证券交易所买卖的,价格天天在变,有时候你买了,价格涨了你卖掉,能赚一笔,这就是所谓的资本增值。但这东西风险大嘞,公司说不好哪天就破产了,那你这股东也就啥都没了。
再说说债券吧,这个可不一样了。债券是政府嘞、企业嘞这些机构发行的,他们想要借钱就发债券,买了债券的人就是借钱给这些机构,等到债券到期了,债券发行的那个机构就要还你本金,还要给你利息呢。债券一般利息早就定好了,所以,收益比较稳定。这个风险就比股票小了很多,毕竟人家欠你钱呢,还不起债还得赔你利息。债券大多数是在银行那儿买卖,有的还在证券交易所交易。
再来看看发行的主体。股票,只能是股份制企业发行,普通的公司没资格发股票,但债券呢,政府、银行、企业啥的都能发行债券。所以,股票就是股份公司的专属,而债券可就不挑了,谁都可以发。

说到投资期限,股票就没有固定的期限啦,你买了股票,只要公司不退市,理论上你能一直持有下去。不过债券可不是这样,债券一开始就定好了到期的时间,到了那天人家就把本金和利息还给你,投资期限是死的,不像股票那么自由。
还有嘞,股票和债券的风险也不一样。股票的风险可高了,你看,买股票基本就是赌公司的未来发展,能不能赚钱你压根不知道,全凭运气;而债券呢,风险小很多,因为人家有信用做担保,债券发行方到期必须还你钱,除非破产,要不然就得还,所以相对稳定一些。
交易场所呢,股票和债券也有区别。股票都在证券交易所买卖,天天价格变,市场动荡得很。而债券大多数是在银行那买卖,虽然有些债券在证券交易所也能买,但大部分是在银行交易的,稳定得多。
再说一个所有权和收益的区别,这个也是蛮重要的。你买了股票,你就成了公司的股东,公司赚了钱你可以分红,股票涨了你还可以卖赚差价。但债券不是嘞,债券你买了就是借钱给人家,等人家到期还你本金和利息,收益是固定的,你也没啥经营权,人家赚不赚钱跟你没啥关系。
总的来说嘞,股票和债券就是两种不一样的投资,股票风险大,收益也可能高,适合那些胆大、有闲钱的。债券呢,稳当,风险小,收益固定,适合那些想要稳定收入的人。你要是想投资,就得看你自己是什么样的人了,胆大的去玩股票,求稳的就买债券,反正都各有各的好处。
说到这儿,也不知道说清楚了没有,反正这股票和债券的区别就是这些,自己琢磨琢磨,看你想要哪种吧!
Tags:[股票,债券,投资,股票与债券的区别,风险,收益]