香港股票交易时间、规则及相关常见问题全解
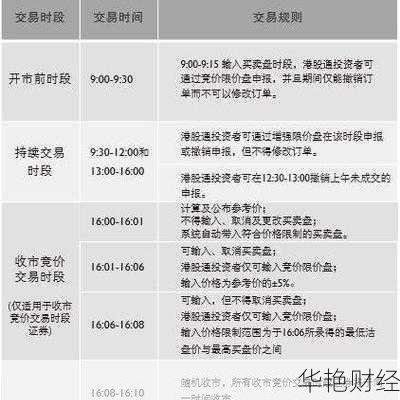
港股交易时间是啥时候?
港股交易日通常早上9:30开市,这就和咱内地股市有点不同啦。别小看这开市时间,好多人因为没搞清楚,结果错过了最佳交易时机呢。下午呢,交易持续进行,到一定时间才收市。这时间安排,和国际上其他一些股市的时间也有联系哦。就像有些投资者,他们同时参与多个市场,得合理安排时间来关注港股行情。而且,港股交易时间的设定,也和香港当地的金融作息习惯相关呢。比如说,当地金融从业者根据这个时间来开展一天的工作,交易员们在这个时间内紧张忙碌。
还有啊,不同的节假日对港股交易时间也有影响。香港有自己独特的节假日安排,像有些节日内地不过,但香港过,这时候港股就休市啦。投资者得留意这些特殊情况,别在休市的时候还傻乎乎地准备交易。另外,特殊情况下,比如遇到恶劣天气或者其他突发状况,交易时间也可能调整哦。这就要求投资者随时关注官方消息啦。
再说说早盘和午盘吧。早盘刚开始的时候,市场往往比较活跃,很多新的消息和动态会在这个时候反映在股价上。午盘呢,也不能掉以轻心,有时候午盘的走势会和早盘有很大不同呢。有些股票在午盘可能会出现突然的上涨或者下跌,这都需要投资者仔细分析。
港股交易规则有哪些?
首先,交易数量就有讲究。港股不像咱们内地股票那样都是固定的一手多少股。在港股里,不同的股票,一手的股数可能不一样哦。这可让不少新手投资者犯迷糊。比如说,有的股票一手是100股,可有的股票一手可能是500股甚至更多呢。投资者得搞清楚自己要买的股票一手是多少,不然下单的时候容易出错。这就像你去买东西,得知道人家的售卖单位是啥吧。

然后就是交易的方式啦。港股有多种交易方式,像现货交易之类的。这些交易方式各有特点,现货交易就是最常见的那种,一手交钱一手交货的感觉。不过,这里面的细节可多了去了。比如说交割时间、交易费用这些,都和交易方式有关。而且不同的交易方式风险也不同,投资者得根据自己的情况来选择合适的方式。就像你出门,得选合适的交通工具一样,不能瞎选。
还有价格限制这一块。港股虽然不像有些股市有严格的涨跌停限制,但也有自己的一些特殊规定来稳定市场。比如说,在某些特殊情况下,交易所会采取一些临时措施来控制股价波动。这些规定投资者都得了解,不然遇到股价大幅波动的时候,就容易慌了神,不知道怎么办啦。
常见问题之港股投资计划
制定港股投资计划可不容易。首先得考虑自己的资金情况。你有多少闲钱可以用来投资港股呢?这可不是个简单的问题。要是把所有钱都投进去,万一有个急用,那可就麻烦啦。所以得合理分配资金,一部分用来生活,一部分用来投资。就像盖房子,得有个稳固的地基,资金就是投资的地基。
再就是选择股票啦。港股那么多股票,怎么选呢?这得看行业前景、公司业绩这些。不能只看股价高低。有的股票价格低,但是公司不行,那买了也是白搭。得像挑西瓜一样,拍拍听听,看看是不是个好瓜。要分析公司的财务报表,看看盈利情况,还要看看行业发展趋势,是不是有潜力。
另外,风险控制也很重要。港股市场波动大,可能今天赚了,明天就亏了。所以得设置止损点和止盈点。比如说,股票跌了一定比例,就赶紧卖掉,别舍不得。赚了一些的时候,也别太贪心,该收手就收手。这就像钓鱼,鱼上钩了,得及时拉起来,不然鱼跑了,还可能把鱼竿弄断呢。
香港股市的特殊情况与注意事项
在香港股市,特殊情况可不少。就像前面说的恶劣天气影响交易时间。还有啊,公司的重大事件也会对股价产生巨大影响。比如公司要并购或者重组,这消息一出来,股价可能就像坐过山车一样。投资者得时刻关注这些消息,不能只盯着股价看。就像你看天气,不能只看有没有太阳,还得看看有没有乌云,是不是要下雨啦。
再就是监管方面的情况。香港股市有自己的监管机构和规则,这些规则是为了保证市场公平公正。投资者得遵守这些规则,要是违规了,那可就麻烦啦。而且,监管政策也可能会调整,这就要求投资者随时学习新的规定。就像开车得遵守交通规则一样,不然会被罚款扣分呢。
还有信息获取渠道也很重要。投资者得知道从哪里获取准确的港股信息。不能听风就是雨,得从正规渠道,比如官方网站、权威财经媒体这些地方获取消息。要是轻信一些小道消息,很可能就会做出错误的决策啦。就像你生病了,得听医生的,不能听那些江湖郎中的瞎忽悠。
香港股票交易时间、规则及相关常见问题是投资者需要重点掌握的内容。了解交易时间能让我们不错过交易机会,尤其是要注意节假日和特殊情况对时间的影响。交易规则方面,从交易数量到交易方式、价格限制等,每一个环节都关乎投资成败。制定投资计划时,要综合考虑资金、股票选择和风险控制。同时,关注香港股市的特殊情况和注意事项,从公司事件到监管政策、信息获取,都是保障我们在港股市场顺利投资的关键。只有全面掌握这些,投资者才能在港股市场中更加游刃有余,减少不必要的损失,增加获利的机会。