理财小白必看:15万闲置资金的最佳结算方式
你说闲置15万块钱怎么弄理财呀?其实说难不难,说简单也不简单,关键还是看咱自己咋操作。要是咱有15万块闲钱放着不动,光是存银行怕也赚不了多少,得动动脑筋。
先说个最简单的,银行存款。咱人都知道,钱放银行安全,这个没错。你要是怕亏本,那存银行最稳妥,特别是那些定期存款,利息比活期高,但每年下来也就那点利息,怕是还不够日常开销。现在通货膨胀这么厉害,光存银行肯定是不够的。
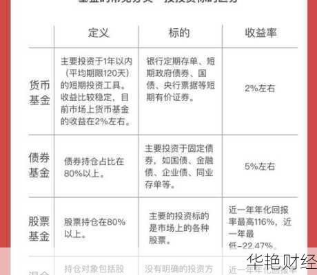
第二个基金,这两年大家都在说基金好嘛,能赚不少。不过我告诉你,这个基金也分好几种,有的稳当点儿,有的风险大点儿。像货币基金嘞,债券基金嘞,这些风险小,收益也算凑合。要是你想赚多点,可以考虑股票型基金,但这个波动大,一不小心就赔了,心脏不好的可真别碰。
再说股票,这个呢,听说有钱人都爱炒股票,但咱老百姓要炒,那就得小心翼翼。像那巴菲特一样,得有耐心,得长期持股。买了就不要急着卖,等上个好几年,兴许能赚一笔。可你要是一天天盯着,股票跌了心里跟着难受,那这活就不适合你。

还有债券,这个也算是个稳妥的选择。尤其是国债,国家发行的债券,安全性高,利息也不低。如果你不想冒太大风险,又不想闲钱贬值,买国债就是个不错的选择。
其实吧,咱这15万块钱,要是组合投资效果会更好。比如你可以分成几份,一部分存银行,一部分买基金,再买点债券,这样风险就分散了,收益也更稳。
另外有种叫国债逆回购的东西,我前两天听人说过。你把钱借给别人,别人到期还你本金利息,这个时间短,一般几天、十几天的,适合短期资金闲置的时候用。不过这个也得会操作,别看着简单,真弄起来还是有些门道的。
还有个网格交易,我听过好多人讨论这个,说是能把闲置资金利用起来,低买高卖,天天都有小收益。这么说吧,如果你有点闲钱,又不想老盯着股市,那可以尝试一下网格交易,不过你得有点耐心。
这些理财方法听起来挺多,但其实不管用啥方法,最重要的还是风险控制。你别想着一夜暴富,那是不可能的。像那什么期货嘞、外贸代销平台嘞,这些也能赚大钱,但说实话,风险也大。要是你承受不了亏损,最好别碰这些。
总的来说呢,闲置15万理财嘛,最重要的还是合理分配。你可以试着存一部分,投一部分,这样既有保本的,又有增值的。每个月还能躺着收点利息,心里踏实。
我建议你不妨试试组合投资,找几个收益稳定的产品搭配着来,钱不会闲着,收益也稳定。
Tags:[银行存款, 基金, 股票, 债券, 组合投资, 国债逆回购, 网格交易, 风险控制]